
文 | 苏建勋
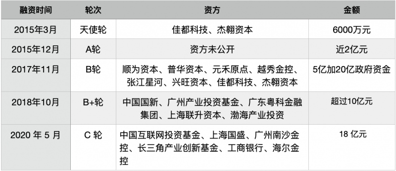
据 36 氪得悉,有着国内人工智能范畴“AI 四小龙”(其他三家为商汤、旷视、依图)之称的“云从科技”已完结新一轮融资,总规模达18亿元人民币。
在云从科技这一轮的出资方中,除了我国互联网出资基金、上海国盛、广州南沙金控、长三角工业立异基金等政府基金外,还包含工商银行、海尔金控等工业战略出资者。
这样的资方团队契合云从科技一直以来的“AI国家队”布景。
云从科技的上一轮融资要追溯至 2018 年 8 月,其时,云从宣告完结 B+轮融资,金额超越 10 亿元。在那一轮的资方中,其新增了多家国家级战略出资者,包含我国国新、广州工业出资基金、广东粤科金融集团、上海联升本钱、渤海工业出资基金等当地政府基金与国有本钱。
云从科技融资前史。制图:苏建勋
自2015年正式建立以来,云从已完结 5 轮融资,累积融资额已超越53亿元。
从 B 轮融资开端,云从科技的股东阵型就以“国字号”工业出资与当地基金为干流,这与云从科技的开创团队构成不无关系。
2015 年,云从科技正式建立,其开创人周曦出自我国科学院重庆研讨院,而云从的前身,也是由中科院最大的人脸辨认研讨团队孵化而成。
“国家队”的底色也为云从科技在拿单落地环节带去优势。
从团队到资方,云从始终保持纯粹的“国家队”特点,这与云从在 To B、To G 的获客方向有着直接相关。
关于金融、安防范畴客户来说,不论是省市级的公安系统仍是四大国有银行的风控产品,都在数据安全层面有着至高要求,云从科技联合开创人姚志强曾对36 氪坦陈,作为纯内资的中科院身世企业,云从在获客时更能取得银行与公安部门的信赖。
据 36 氪了解,云从科技当时事务首要环绕才智金融、才智管理、才智交通、才智商业等几个板块,在国家提出“新基建”的大布景下,云从科技在广州、重庆等地已拿下多个政府级项目,其首要客户包含工行、农行等大型国有银行与央企,我国东方航空、广州白云机场等重要机场及民航企业,以及全国多省市公安。
以本周广州市政府与云从达到的最新“数字基建”协作来说,其在广州南沙区进一步推进 “一脸走南沙2.0”才智服务,将建设定位为新式才智城市智能运转中枢的人机协同渠道。
有必要留意一下的是,2020年头,云从科技完结股份制变革,注册本钱变为6亿元。
股份制变革是公司所有制改变的一项重要特征,整改规模包含注册本钱、股权架构等,一般是公司上市前的规范动作,这一改变,也证明云从科技已正式加快了上市脚步。
以云从、商汤、旷视为首的国内头部 AI 公司现在大都已确认进入上市阶段。4 月底,有新闻媒体报道称旷视科技或将准备在科创板上市。36 氪为此向旷视科技官方求证,对方回应称不予置评。若音讯事实,那么旷视或将成为第一家一起在 A 股和 H 股请求上市的公司。
商汤此前也被曝出推延在香港进行7.5亿美元的IPO方案的音讯,但商汤随后否认了这一音讯,表明“现阶段咱们没有一点新的财务方案或信息可供共享。”
现已完结四轮融资的云从,资方中无一来自外资组织,公司结构也为纯粹的人民币架构,其方案在 A 股进行 IPO已无悬念,36 氪了解到,现在云从科技冲刺的标的为 A 股科创板,有望在 2020 年末完结上市,但由于创业板注册制在近期放宽了审阅规范,云从科技也不扫除转化上市赛道的或许。
(我是 36 氪资深作者苏建勋,重视云核算、AI、智能硬件,假如你也对AI 创业感兴趣,欢迎与我沟通,我的微信是 jason907,增加请补白公司、职务、名字。)


